องค์การบริหารส่วนตำบลโอโล อำเภอภูเขียว จังหวัดชัยภูมิ : www.olo.go.th
หน้าหลัก
ข่าวกิจกรรม
ข่าวประชาสัมพันธ์
กระดานถามตอบQ&A
ติดต่อ-สอบถาม
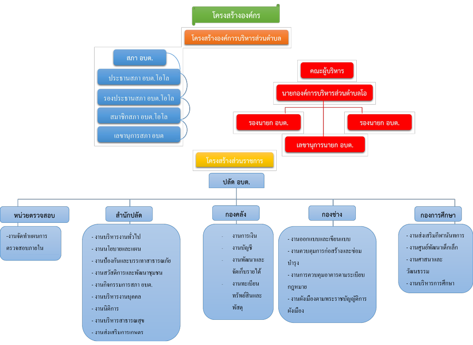
โครงสร้างองค์กร